Macquarie in the brown at Southern Water
The UK utility weighing down a major Macquarie infrastructure fund
In the three years ended March 2025, a little-known UK company called MSCIF Wight Midco Ltd (MWM) racked up losses of Β£964 million ($1.9 billion). The upswelling of red ink at MWM hinted at problems within one of Macquarie Groupβs flagship institutional funds, the Macquarie Super Core Infrastructure Fund SCSp (MSCIF), MWMβs owner.
Not that anyone in Australia would have known. MSCIF is a diversified infrastructure investment fund incorporated in the Grand Duchy of Luxembourg and, as such, is not required to lodge financial accounts with the regulator. MSCIF is thus shielded from the prying eyes of the pesky sell-side analysts and financial journalists who love to read such things.
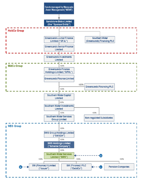
Making life more challenging for anyone trying to drill down into the ultimate cause of those losses, being Southern Water Services Ltd (SWS), there are 13 corporate entities (stacked like pancakes) between the ultimate controller (Macquarie Group) and SWS.
One of the pancakes was MWM, until MWM and others in the pancake stack were recently swapped out and replaced with a whole bunch of new pancake companies.

Southern Water Services provides drinking water and sewerage services to 4.8 million customers in Kent, Sussex and Hampshire on the South Coast of England. Weighed down with large debts and faced with a huge infrastructure upgrade and repair burden after years of controversy over pumping raw sewage into beaches and rivers, SWS was until very recently a financial basket case with one foot over the edge of the abyss.